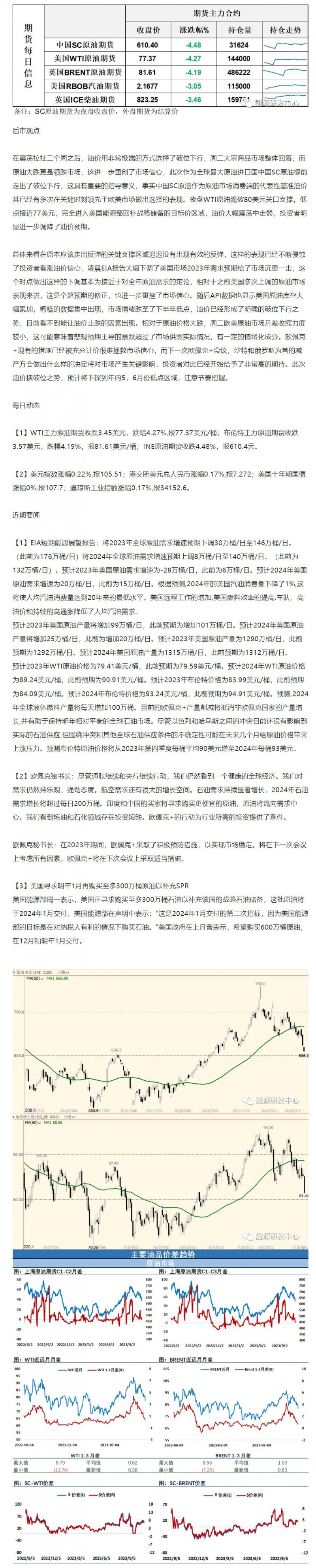
今日外汇网APP讯——在震荡拉扯二个周之后,油价用非常极端的方式选择了破位下行,周二大宗商品市场整体回落,而原油大跌更是领跌市场,这进一步重创了市场信心,此次作为全球最大原油进口国中国SC原油提前走出了破位下行,这具有重要的指导意义,事实中国SC原油作为原油市场消费端的代表性基准油价其已经有多次在关键时刻领先于欧美市场做出选择的表现。夜盘WTI原油脆破80美元关口支撑,低点接近77美元,完全进入美国能源部回补战略储备的目标价区域,油价大幅震荡中走弱,投资者明显进一步调降了油价预期。
海通期货公司授权文本由“专注期货开户交易及专业行情分析资讯网站”:【一期货 www.1qh.cn】转发



延伸阅读
【XM官网】特朗普与伊朗的极限“拉扯”:海峡换和平,核问题靠边站? 发布时间2026-04-28
【XM官网】伊朗高层就与美谈判分裂,特朗普停战梦碎 发布时间2026-04-28
【XM官网】美债收益率持续走高,静待美联储利率决议落地 发布时间2026-04-28
【XM官网】美伊突传重磅!美媒:伊朗向美国提出重开霍尔木兹海峡的协议 但推迟核谈判 发布时间2026-04-28
【XM官网】日本央行政策不确定性压制日元叠加英银利率观望,英镑兑日元升至215.70附近 发布时间2026-04-28
【XM官网】美联储主席鲍威尔迎来终极抉择,全球货币政策格局或将大变 发布时间2026-04-28